2018年北京市《餐飲業大氣污染物排放標準》(DB 11/1488-2018)
日期: 2018-08-06 13:36:54 編輯: 閱讀: 次
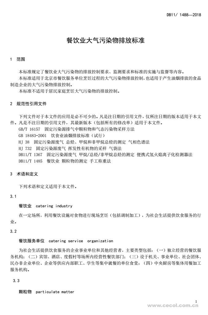
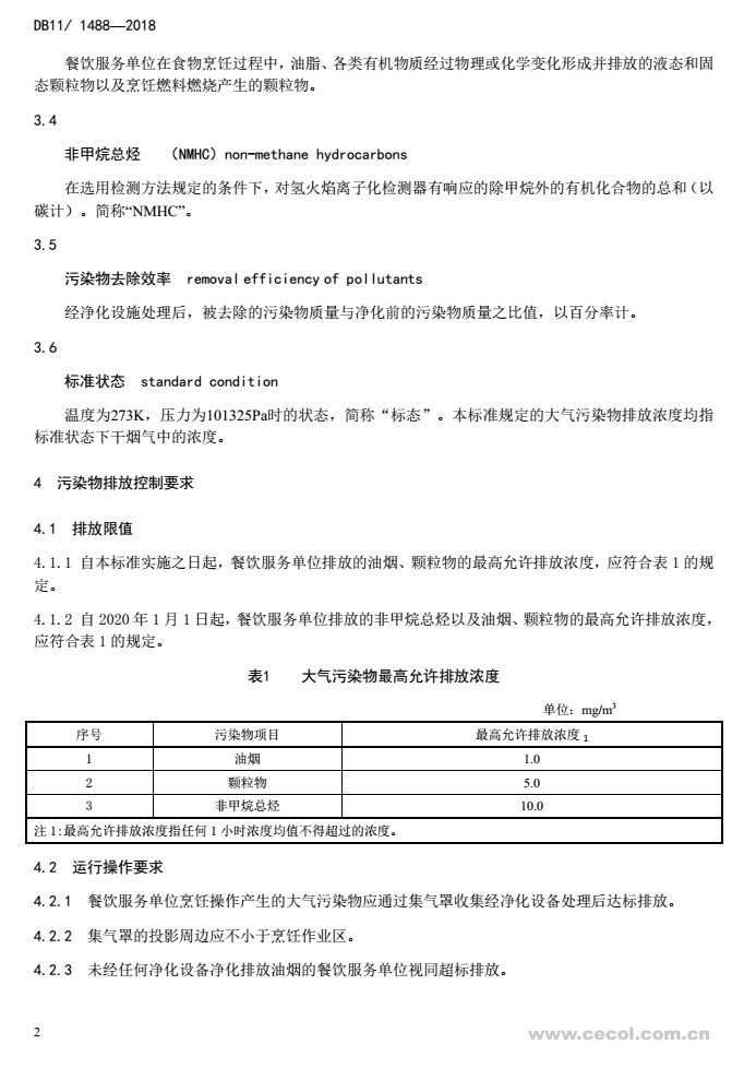
自2019年1月1日起,北京市餐飲服務單位排放的油煙、顆粒物的高允許排放濃度限值分別為1.0mg/m3、5.0mg/m3。
自2020年1月1日起,北京市餐飲服務單位排放的非甲烷總烴高允許排放濃度限值分別為10.0mg/m3。







自2019年1月1日起,北京市餐飲服務單位排放的油煙、顆粒物的高允許排放濃度限值分別為1.0mg/m3、5.0mg/m3。
自2020年1月1日起,北京市餐飲服務單位排放的非甲烷總烴高允許排放濃度限值分別為10.0mg/m3。






